2025年10月福建高三百校联考语文试卷及参考答案-ag凯发国际网址
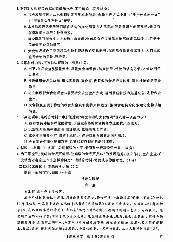
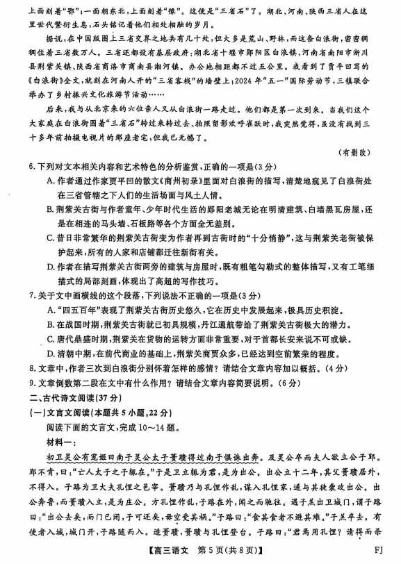
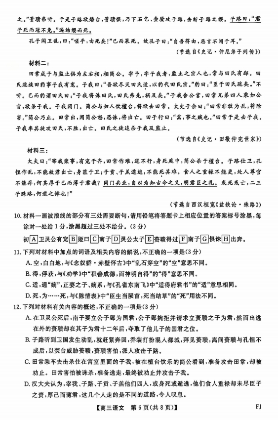
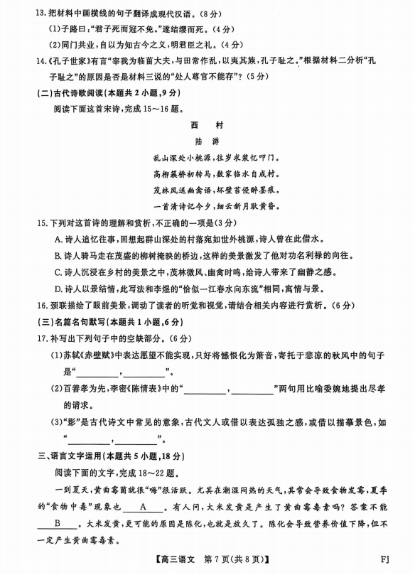
时间:
泽慧
高考试卷
2025届福建高三联考陆续开始,为方便大家了解高中三年语文联考等试题及答案。下面是关于2025年10月福建高三百校联考语文试卷的相关内容,希望对大家有所帮助!
2025年10月福建高三百校联考语文试卷








2025年10月福建高三百校联考语文试卷参考答案





什么是高三联考?
高三联考是指由多个学校联合举办的统一考试,通常是为了检测学生的学习情况和备考状态。联考一般会统一命题、统一考试时间、统一阅卷,以便于比较不同学校之间的教学水平。在高三阶段,联考通常会被用来作为高考前的一次模拟考试,帮助学生适应考试压力和提高答题技巧。
高三联考的意义
高三联考的意义在于为学生提供一次模拟高考的机会,帮助他们更好地备战高考。通过联考,学生可以了解自己的备考情况和答题技巧,同时也可以发现自己的不足之处,以便于及时调整学习计划和策略。同时,联考成绩也可以作为学生选择报考大学和专业的重要参考之一。
高三语文成绩提高策略
1、扎实基础
大多数同学语文成绩不佳多因基础知识掌握不牢。高三一轮复习,是提升成绩的好时机。课堂上,准备笔记本记录老师讲解的重点。
2、专注课堂
上课注意力不集中、犯困等易导致遗漏知识点。跟随老师思路,课堂效率更高。
3、多做题型
历年高考题型有变,多做题,尤其是整理典型题型,便于复习。
4、背诵课文
背课文不仅是基础,需全面准确,为默写打下扎实基础。
5、掌握基础知识
背诵课文外,还需记忆成语、字音、字形、文学常识等基础知识,作为语文常识。
6、广泛阅读
课内外文章多读,扩展知识面,增强语感。